发布时间:2022-05-23 09:20 作者:管理员 点击量:
为进一步优化实践教学环节,强化实践能力与创新创业能力培养,全面提高学生的综合素质,学校在本科人才培养方案中独立设置素质拓展与创新创业项目学分(以下简称为“素拓与双创学分”)。为规范学分认定,特制定本办法。
一、认定范围与类型
素拓与双创学分认定分为德育实践项目与成果、考试与职业资格认证、科研活动与成果、学科与文体活动获奖、文学艺术创作与经典阅读、创业与社会实践等七个类别。
(一)德育实践项目与成果类。主要包括先进事迹宣传报道、道德银行储蓄活动、思想政治教育项目建设、评优评先等。
(二)考试与职业资格认证类。主要包括参加英语、计算机、普通话考试获得相应证书,通过研究生考试以及获得与本专业相关的职业资格或技能证书等。
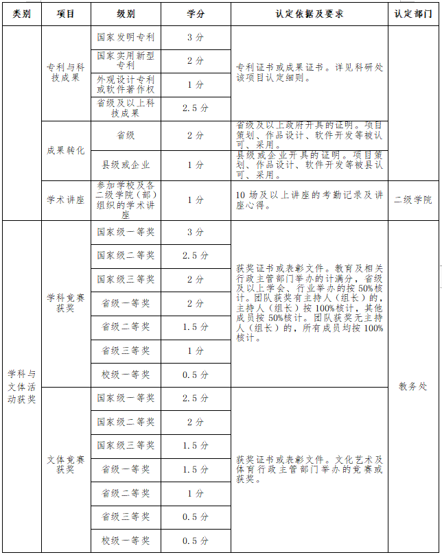
(三)科研活动与成果。主要包括承担项目研究、发表学术论文、调研报告、获得国家专利及科技成果、成果转化、听学术讲座等。
(四)学科与文体活动获奖类。主要包括参加学科竞赛、文体竞赛获奖等。
(五)文学艺术创作与经典阅读。主要包括参与文艺作品展或演出、发表各类文学作品、阅读经典著作等。
(六)创业与社会实践类。主要包括创办工商企业、创新项目孵化、参加社会实践活动等。
(七)其他。主要指参与各类人才培养改革项目。
二、认定部门
(一)素拓与双创学分分别由教务处、学工处、科研处、校团委、图书馆、教育学院等学校指定的认定部门进行认定。
(二)各认定部门严格按照《素质拓展与创新创业项目学分认定标准》(详见附件)要求进行认定。对《素质拓展与创新创业项目学分认定标准》没有明确要求的,各认定部门应根据相关认定项目内容制定相应的项目认定细则,细化认定的标准和要求,并报校教学指导委员会审定。
三、认定程序与时间
(一)认定程序
1.学生本人填写《素质拓展与创新创业项目学分认定申请表》并附相应证明材料,提交认定部门认定。
2.认定部门根据相应项目认定细则及学生提交的相关证明材料对《素质拓展与创新创业项目学分认定申请表》中的相应项目进行认定。
3.经认定部门认定后,学生本人将《素质拓展与创新创业项目学分认定申请表》及相应证明材料提交所在二级学院审核。二级学院组成专项审核小组负责本学院素拓与双创学分的认定审核工作。
4.二级学院审核后,将《素质拓展与创新创业项目学分认定申请表》连同《素质拓展与创新创业项目学分认定汇总表》一并报学校教务处审定。
5.教务处组织开展素拓与双创学分认定审核工作专项检查。对于有争议的认定内容,由教务处提交校教学指导委员会审议确定。
6.经审定的素拓与双创学分,由二级学院统一公布,计入学生成绩档案,同时录入教务管理系统。
(二)认定时间
教务处于每年12月组织一次全校性素拓与双创学分认定工作,于次年毕业生毕业前再统一组织一次面向毕业生的认定工作。
四、认定要求
(一)学生所修素拓与双创学分至少涉及三个类别,其中必须包含1学分专业社会实践。
(二)同一素拓与双创学分按“就高不就低”的原则核计学分。
(三)学生提交的素拓与双创学分认定申请表和相关证明材料需真实可靠,凡弄虚作假者,以考试作弊论处;凡在学分认定过程中营私舞弊者,视情节轻重作相应处理。
(四)学生对素拓与双创学分认定有异议的,需在当期学分公布之日起一周内提出复议申请,否则视同无异议。教务处在收到复议申请15个工作日内组织完成异议处理工作。
(五)二级学院负责对素拓与双创学分认定材料整理归档。
五、附则
(一)本办法从2022级学生开始执行,以往有关规定与本办法不符的,以本办法为准。
(二)本办法由教务处负责解释。


