通知公告
Notices
湖南信息学院第五期校园扩建工程采购项目(二)进行邀请招标,面向社会公开征集潜在供应商,并开展资格预审工作,现就有关事项公告如下:
一、项目概况
1.项目名称:湖南信息学院第五期校园扩建工程采购项目(二)
2.采购人:湖南信息学院
3.采购内容:本项目为第五期校园扩建工程采购项目(二),涵盖公寓家具与软装、室内装饰装修、机电配套、弱电智能化、景观与室外工程、生活配套六大类,采用邀请招标/询价方式实施,面向社会公开进行资格预审,择优选取合格供应商。
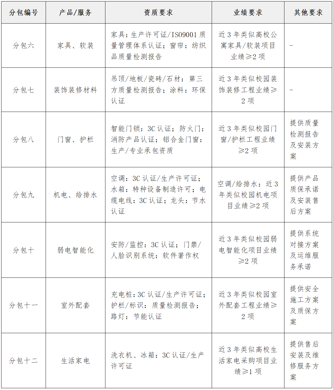
二、采购内容与分包

三、申请人资格要求
(一)通用要求
1.具有独立法人资格,持有有效营业执照,经营范围覆盖所申请分包业务。
2.近3年无重大违法违规记录,未被列入失信被执行人、重大税收违法失信主体及政府采购严重违法失信名单。
3.具备履行合同所需的设备、技术能力及完善的售后服务体系。
4.依法缴纳税收和社会保障资金,财务状况良好。
5.本项目不接受联合体申请。
(二)专项要求

四、资格预审文件提交要求
1.提交截止时间:自本公告发布之日起至2026年3月25日17:00(北京时间),逾期提交的文件不予受理。
2.提交方式:本次资格预审仅接受电子邮件提交,其他提交方式均无效。
邮箱地址:826145272@qq.com
邮件主题:湖南信息学院2026年采购项目(二)-包X-XX项目-资格预审-XX公司(公司全称)
3.文件格式:所有申请材料按顺序整理合并为单个PDF文件,逐页加盖单位公章,文件大小不超过50MB。
4.申请文件清单(按以下顺序装订排列,缺一不可):
(1)资格预审申请函(法定代表人签字并加盖单位公章);
(2)《营业执照》副本复印件;
(3)2025年度财务审计报告或银行资信证明复印件;
(4)近三个月税收、社会保障资金缴纳证明复印件;
(5)无违法记录声明及“信用中国”网站查询截图(查询日期为公告发布后);
(6)公司基本情况介绍(含企业资质、技术团队、设备设施、项目业绩等);
(7)高校相关服务业绩证明材料(合同复印件);
(8)法定代表人授权委托书(法定代表人亲自办理的无需提供)及被授权人、法定代表人身份证复印件;
(9)对应分包专项要求所需的资质证书、检测报告、软件著作权等证明材料复印件。
五、资格预审方法
1.本次资格预审采用合格制,采购人将组建资格审查工作组,按照本公告规定的资格条件对申请人提交的申请文件进行独立评审。
2.采购人保留对申请人申报信息进行核实、开展实地考察的权利,对于未通过资格预审的申请人,采购人不另行通知,也不做任何解释。
3.资格审查工作组将从通过资格预审的申请人中,综合考量企业综合实力、高校项目业绩规模与质量、项目实施方案等因素,择优选取不少于3家潜在供应商,发放投标/询价邀请书。
六、入围通知
通过资格预审的申请人,采购人将以书面或电话形式通知,并发放《投标/询价邀请书》及参数文件;未通过资格预审的,不再另行通知。
七、联系方式
采购人:湖南信息学院
地 址:长沙经济技术开发区毛塘工业园湖南信息学院
联系人:黄老师
电 话:15364032521(工作日9:00-12:00,14:00-17:00)
邮 箱:826145272@qq.com
八、其他说明
1.申请人可申请多个分包,需分别提交申请文件。
2.采购中心保留调整分包内容与资格要求的权利。
3.本公告最终解释权归湖南信息学院采购中心所有。
湖南信息学院采购中心
2026年3月17日